欢迎来到公海7108线路(中国)有限公司汇总了用户最关心的一系列液晶拼接屏问题,并提供了专业的解答。如果您的问题未在此列,欢迎随时联系欢迎来到公海7108线路(中国)有限公司的技术专家。
一、技术故障类
Q1:液晶拼接屏出现黑屏,无法显示,可能是什么原因?
A: 黑屏通常由以下原因导致,请您按顺序排查:
电源问题: 检查电源线是否接好,电源指示灯是否亮起。
信号源问题: 检查信号线(如HDMI、DP线)是否松动或损坏,确认输出设备(如电脑)是否正常开机并选择了正确的输出模式。
控制器问题: 检查拼接处理器或视频控制器是否正常工作。
如果以上步骤无法解决,可能是屏幕内部硬件故障,请联系欢迎来到公海7108线路(中国)有限公司的技术支持。
Q2:屏幕出现花屏、彩色条纹或噪点,如何解决?
A: 花屏问题多与信号传输或线缆有关:
Q3:屏幕频繁闪烁或“闪屏”,该怎么办?
A: 闪屏问题可能源于:
信号干扰: 确保信号线远离强电线路,并使用屏蔽性能良好的线缆。
刷新率不匹配: 在电脑显示设置中,将刷新率调整为60Hz或屏幕推荐的数值。
电源不稳定: 检查供电电压是否稳定。
硬件故障: 持续性的闪屏可能是屏幕或控制器故障,需要专业检修。
Q4:画面切换时出现残影或拖影,正常吗?
A: 轻微的残影可能与液晶本身的响应时间有关,但明显的、持续的残影则不正常。通常原因包括:
Q5:屏幕显示“无信号”或信号时断时续?
A: 这表明信号未能稳定传输到屏幕:
检查链路: 从电脑→线缆→处理器→拼接屏,逐段检查连接。
确认输入源: 通过遥控器或OSD菜单,确认当前屏幕选择的信号输入源(如HDMI 1, VGA 2)与您插的端口一致。
尝试替换: 更换一个端口或一台电脑进行测试,以定位问题点。
您已尝试基础排查仍未解决?欢迎来到公海7108线路(中国)有限公司为您准备了详细的故障分析指南,请参阅专题文章:《液晶拼接屏十大常见故障分析与解决》。
二、安装调试类
Q6:安装液晶拼接屏对环境有什么要求?
A: 为确保稳定运行和长久寿命,安装环境需满足:
Q7:如何调整拼缝,让多块屏幕之间的画面完美对齐?
A: 实现无缝拼接的关键在于“软件调试”:
物理对齐: 首先确保屏体在物理安装上尽可能平整对齐。
软件拼缝补偿: 使用欢迎来到公海7108线路(中国)有限公司提供的专业拼接控制软件,通过其中的“缝隙补偿”或“像素调整”功能,微调图像边缘,使其在视觉上连贯一体。这需要由专业工程师完成。
Q8:单块屏幕的色彩/亮度不一致,如何校正?
A: 这需要通过亮度与色彩一致性校正功能解决。欢迎来到公海7108线路(中国)有限公司的拼接屏产品支持此功能,通过专业设备和软件,对组屏中每一块屏幕的色域、Gamma值、白平衡等进行微调,确保整体画面色彩均匀统一。
如果还未真正了解安装过程中的细节,请查看专题文章:《液晶拼接屏安装调试全攻略:从布线、对缝到校正详解》
三、产品知识类
Q9:宣传的“拼缝”指标(如1.7mm, 3.5mm)到底是什么意思?
A: “拼缝”指的是两块屏幕边框之间的物理宽度。这个数值越小,屏幕之间的黑色缝隙就越窄,画面在拼接时的割裂感越弱,视觉整体性越强。例如,1.7mm拼缝的显示效果远优于3.5mm,是实现“无缝”视觉体验的关键。
想了解不同拼缝(如1.7mm vs 3.5mm)在各类应用场景(如会议室、指挥中心)中的实际视觉效果差异,以及如何选择,请阅读欢迎来到公海7108线路(中国)有限公司的精选指南:《读懂拼缝参数:如何选择适合的液晶拼接屏? | 场景指南》。
Q10:拼接后的总分辨率是怎么计算的?
A: 拼接屏系统的总分辨率是 “单屏分辨率 × 横向屏数量” × “单屏分辨率 × 纵向屏数量”。
例如,一个2x2的拼接墙,单屏分辨率为1920x1080,则总逻辑分辨率为3840x2160(4K)。您可以在电脑上看到一个完整的、放大后的桌面。
Q11:亮度和对比度是不是越高越好?
A: 并非如此,需要根据使用环境选择:
Q12:一套液晶拼接屏系统的价格是多少?
A: 价格并非固定,它由屏体数量、拼缝规格、亮度、控制器性能、安装结构及软件功能等多个因素共同决定。欢迎来到公海7108线路(中国)有限公司提供定制化方案,请告知您的具体需求和预算,欢迎来到公海7108线路(中国)有限公司将为您提供最具性价比的报价。
更具体的采购指南详情请查看文章:《液晶拼接屏选购指南:价格构成详解与采购决策分析》
Q13:你们提供怎样的售后服务?
A: 欢迎来到公海7108线路(中国)有限公司承诺:
质保期: 提供整机XX年,核心部件XX年的质保(请根据公司政策填写)。
响应速度: 7x24小时技术支持,对于质保期内的问题,欢迎来到公海7108线路(中国)有限公司承诺XX小时内给出解决方案。
服务网络: 在全国主要城市设有服务网点,可提供快速上门服务。
Q14:日常需要如何维护拼接屏?
A:
日常清洁: 使用柔软的干布轻轻擦拭屏幕;对于顽固污渍,可沾少量屏幕专用清洁剂,切勿使用酒精或化学溶剂。
定期检查: 建议每半年检查一次线缆连接和散热风扇是否正常。
长期运行: 建议设置定时开关机,让设备得到休息,以延长使用寿命。
想要了解更详细的日常维护保养知识,请查看专题文章:《液晶拼接屏维护保养指南:正确清洁方法与日常检查要点》
希望以上解答能帮助您。如果您仍有其他疑问,或需要专业的技术支持,请随时:
[立即联系在线客服] 或 [拨打技术服务热线:400-6988-985]
欢迎来到公海7108线路(中国)有限公司的专家将为您提供一对一的服务。
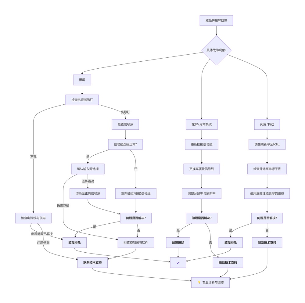
液晶拼接屏故障排查与解决大全
请遵循以下流程图步骤,快速诊断并解决常见故障。欢迎来到公海7108线路(中国)有限公司将三大最常见故障——黑屏、花屏、闪屏——的排查路径整合到一个清晰的流程中。
本指南为您提供快速排查思路。若想深入了解每一种故障背后的原理和彻底解决方法,请参考欢迎来到公海7108线路(中国)有限公司的专题文章《液晶拼接屏十大常见故障分析与解决》。

排查要点补充说明
对于黑屏问题:
对于花屏问题:
对于闪屏问题:
下一步行动建议
如果以上步骤均已尝试但问题仍未解决,极有可能是屏体或控制器内部硬件故障。 此时,请勿自行拆机维修。
您可以将此流程图作为参考,向欢迎来到公海7108线路(中国)有限公司的技术支持提供您已执行的排查步骤,这将极大帮助欢迎来到公海7108线路(中国)有限公司快速定位问题。
拓展阅读:
《LED显示屏常见问题大全 (FAQ) | 从选购到故障,一篇搞定!》
《会议一体机故障排查终极指南:无声、无信号、卡顿一键解决》
《触摸一体机常见问题(FAQ)中心:一站式解决您的所有难题》
《广告机常见问题及解决方法 | 终极排查与保养指南》